Understand what a technology roadmap is, its benefits, and how to align tech initiatives with business goals.

When you’re running a young company, getting pulled in every direction can feel normal. You have customers to keep happy, teams to coordinate and features to ship. In the middle of that chaos, it’s easy to postpone planning your technical future.
But neglecting a clear tech path often leads to costly detours, re‑work and misaligned efforts. Many first‑time founders and product managers tell us they “just need to ship” and will sort out the foundations later. In our experience working with early‑stage SaaS teams, delaying strategic technology planning makes it harder to scale responsibly.
This guide will answer what is a technology roadmap and show why such a roadmap is the backbone of a thoughtful tech strategy. It’s written for founders, product managers, and design or engineering leads who want to build strong products without guessing their way forward.
Technology Roadmap a strategic blueprint that describes how an organisation will use technology to meet its long‑term goals. According to Atlassian, such a roadmap is a blueprint for adapting technology to your goals and identifies the vision, goals and major milestones needed for adopting new technologies. ProductPlan describes it as a broad visual summary that maps out the vision and plans for a complex technology undertaking. Instead of a laundry list of tasks, a good roadmap shows why you’re investing in certain technologies, when different initiatives will happen and how these efforts support the bigger business picture.
Modern roadmapping grew out of older practices. Traditional roadmaps were literal maps used by drivers in the early twentieth century. In 1987 Motorola introduced the “technology‑roadmap process” to plan product strategies that met market needs. Software and hardware firms soon adopted roadmapping to communicate future work and priorities. Today roadmaps exist across disciplines—product, UX and technology—but they share a core purpose: to document where you’re headed and why.

It’s useful to clarify what a technology roadmap is not. It differs from a product roadmap, which focuses on market‑facing features and customer outcomes. A product roadmap answers questions like “What problems will we solve for customers this quarter?” A technology roadmap, on the other hand, outlines the systems, infrastructure and capabilities that underpin those products. It also differs from a project plan. A project plan breaks a specific initiative into tasks, timelines and dependencies, whereas a roadmap sits above individual projects and points out how multiple initiatives contribute to a bigger vision.

1) Matching technology and business strategy: A well‑crafted roadmap ties technical efforts to business objectives. Atlassian notes that such roadmaps ensure technology investments support the company’s strategic goals.
2) Guiding innovation and staying ahead of trends: The pace of technological change keeps accelerating. WalkMe’s 2025 review of technology‑driven transformation shows that global spending could reach nearly US$4 trillion by 2027 and that 75 % of companies plan to adopt artificial‑intelligence, cloud and data‑analytics technologies between 2023 and 2027. A roadmap helps you decide which tools to adopt and when.
3) Allocating resources wisely: A roadmap forces teams to consider people, budgets and infrastructure. Atlassian points out that clear roadmaps enable better resource allocation and project prioritisation.
4) Breaking down silos and modernising systems: Without a roadmap, teams often build point solutions that don’t work together. Roadmapping encourages integration discussions, decoupling and retiring legacy systems.
5) Supporting technology‑driven transformation: Global research shows that companies with strong capabilities in technologies such as artificial intelligence earn two to six times higher shareholder returns than laggards. A technology roadmap helps you plan upgrades and adopt new technologies methodically instead of reacting to crises.
Before diving into the parts, it helps to restate what is a technology roadmap: a blueprint that connects technology to long‑term goals. While no two roadmaps look identical, effective ones share common components. Atlassian lists several important elements:

Knack’s guide adds that a roadmap should include timelines, milestones and deliverables. It also emphasises including training needs, risks, dependencies and status reporting.
Your roadmap’s style will depend on your goals. Here are several common formats:
Building a roadmap is an iterative process. The following steps synthesise guidance from Atlassian and Knack:

Following these steps will help you go from asking what is a technology roadmap to building one that drives your company’s technical progression.
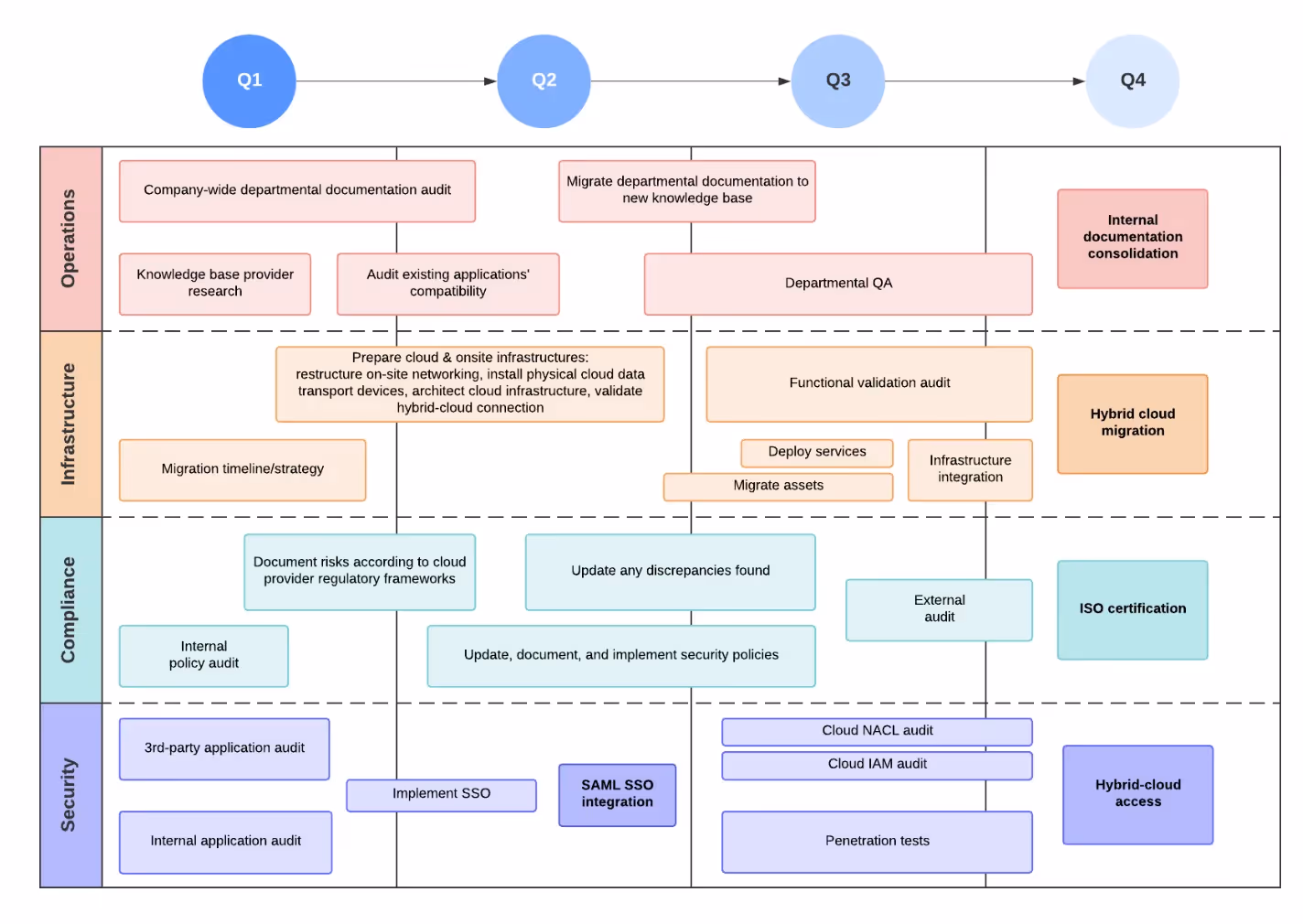
Understanding the theory is helpful, but examples make it concrete. Below are simplified patterns we’ve used with clients:



These examples illustrate that once you understand what is a technology roadmap, you can adapt the format to your context. The main thing is to stay focused on themes, milestones and how each initiative contributes to the business.
Atlassian summarises best practices for technology roadmaps: involve cross‑functional stakeholders, support strategic objectives, focus on value, stay flexible and monitor progress. In our experience, a few additional guidelines are worth calling out:
Common pitfalls include being overly detailed (micromanaging every task), ignoring evolving technology trends, underestimating dependencies, skipping stakeholder input, neglecting metrics and failing to keep the roadmap current. A stale plan is worse than none because it breeds mistrust.
Draft a roadmap when growth accelerates, technical debt mounts or pressure to adopt new technology increases. Frequent firefighting or uncoordinated tool purchases also signal the need. Update the roadmap at least semi‑annually and after major business shifts like funding rounds, new markets or regulation changes.
Adapt your roadmap presentation to founders, engineers, designers and operations. Executives care about business impact, while engineers need more detail about architecture, dependencies and resources. Consider multiple views of the same roadmap customised for each audience. Use simple visuals and dashboards to distinguish themes and track progress.
Embed the roadmap into planning rituals. Review it, encourage feedback and adjust priorities when new information comes up. A roadmap is a living guide; it evolves with your team’s understanding.
If you started this guide wondering what is a technology roadmap, you should now see it as a foundational tool that ties technical development to business direction. By now you know what is a technology roadmap and why it matters. A roadmap clarifies the long‑term vision, documents the current and future state of your systems, prioritises initiatives and helps you allocate resources thoughtfully. More importantly, it turns technology decisions into deliberate choices rather than reactive fixes. Start by listing your objectives, auditing your current state and asking your stakeholders where they feel the most pain. Draft a simple roadmap that shows themes and milestones. Share it widely, collect feedback and revise it regularly. Building and using a roadmap is not about predicting the future—it’s about making intentional choices together.
Think of it as a strategic plan that documents how you’ll use technology to achieve your business goals. It outlines the vision, major milestones and resources needed. Instead of focusing on individual features, it shows why certain systems and infrastructure are important and when you intend to work on them. Put another way, it answers what is a technology roadmap by connecting technical initiatives to business outcomes.
A technology roadmap provides a broad view of your vision, the current versus future state of your stack, planned initiatives and timelines. It fits into overall technology development by bridging your strategic goals with the practical steps needed to modernise systems, upgrade infrastructure and introduce new capabilities. It provides context for product roadmaps by illustrating the enabling work behind customer‑facing features.
A typical roadmap contains strategic objectives linked to business strategy, an assessment of the current stack, future capabilities you want to develop, grouped initiatives or themes, timelines and milestones, resource allocations, identified risks, and metrics or performance indicators to monitor progress. Knack’s guide reminds us to include resources and training needs, potential risks, dependencies and regular status updates.
A product roadmap addresses customer‑facing features and market outcomes. It answers questions such as which problems you’re solving, which segments you’ll target and when features will ship. A technology roadmap focuses on the underlying systems—databases, platforms, tooling, infrastructure and long‑term technical enablers. While the two documents are separate, they are closely connected: product goals drive technical needs, and technical capabilities influence what products you can build
